在職媽媽每天都為家庭和事業而奔波勞碌,忙得沒有me time好好呵護自己。一粒NMN擁有多重功效,配合專利配方可令身體更易吸收,有效為細胞補充活力、為肌膚高效保濕,以及改善睡眠質素,讓身體機能由內至外全面提升,逆齡抗衰老。媽媽級保養已不再依賴外在的護膚品,而是可以「食」出來,從今天起,好好愛自己!
每位媽媽都是「時間管理大師」,不但要照顧好孩子的起居飲食、學業進度,還要做家務和上班,身心俱疲,皮膚更是變得太粗糙和失去光澤。然而,媽媽的時間表如此密集,想「偷」出2小時外出美容,也非易事。
事實上,不同的美容護膚品,都只能延緩外表的老化,不如為肌膚的每個細胞補充滿滿的營養,由內到外重拾水嫩肌。
NeoYouth NMN 15000+12000Ex 五重逆齡配方除了能為身體補充日漸流失的NAD+外,還含有4重權威專利配方:強效抗氧白藜蘆醇、專利透明質酸鈉、海洋膠原蛋白肽和輔酶Q10,能達到抗氧化、高效保濕、快速擊退皺紋、增加皮膚彈性、撫平皺紋等功效。其中海洋膠原蛋白肽分子又小又輕,比一般膠原蛋白更快進入血液,高達1.5倍的吸收率,迅速讓肌膚回復彈性。只需每天食一粒,無需額外花大量時間,便能擁有多重功效!
常言道「一孕傻三年」,很多媽媽都覺得自己的記憶力下降,忙碌之時難免丟三漏四,令人感到苦惱。記憶力下降可能也與身體隨年齡增長而流失NAD+有關,藉著補充NMN促進身體補充NAD+便能有效提升記憶力。
NeoYouth NMN產品更加入了專利配方強效抗氧白藜蘆醇,是天然的抗氧化劑,能改善細胞健康,更能預防認知障礙症。另外,同時專利配方的海洋膠原蛋白肽也能改善睡眠質素、讓頭腦更集中和保持心境平靜,令媽媽更快更易掌握生活每個細節!
小朋友活潑好動,不少媽媽都對追上孩子的步伐感到力不從心,不夠力氣陪伴他們四處跑跑跳跳。只要為身體補充足夠的NAD+,媽媽就能重新「叉足電」,專心陪伴小朋友玩耍和成長!
為身體細胞補充NMN,能使身體更有活力,擺脫易倦體質,還能增強免疫力。而NeoYouth NMN更加入了輔酶Q10作為專利配方,輔酶Q10是一種很強的抗氧化劑,為身體的每個細胞提供能量,增強免疫力。在日常生活中較難補充此物質,而充足的輔酶Q10可以改善疲勞、提升活力,十分適合日夜勞碌的媽媽補充力量!
一粒高效的NMN絕對是忙碌媽媽的保養黃金法則,毋需在飲食上額外花盡心思,也不需購買各式功效的美容產品,只需每天補充一粒NeoYouth NMN,已相等於食用了16公斤牛油果,或是22公斤西蘭花,甚至是114公斤蝦子中的NMN含量,為身體簡單、快速、高效地補充元氣活力。
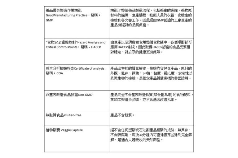
NeoYouth NMN從原料到生產程序均源自日本,100%純度無雜質。由原料到生產亦獲得多重認證和獎項,安全品質受到各方肯定!作為可以「食落肚」的保養品,NeoYouth更擁有98%超高回購率,除了是品質優良,也歸於其4重權威專利配方,為細胞補足營養之餘,從內到外改善體質、呵護肌膚,重拾年輕活力。
獎項認同
香港醫護學會認可產品:通過該學會的嚴謹審核後,榮獲頒發「香港醫護學會」產品認可證書,得到醫護專家認證。
am730真。生活至尊品牌大獎2023
新城電台「健康香港生活大獎2023」
凡於官網購買日本NeoYouth美康萊NMN15000+12000Ex 五重逆齡配方,即享額外9折優惠價+贈送瑞士Swisscode Pure皇牌精華素套裝
立即選購
特約資訊
延伸閱讀
